当前位置:
整木网>
整木新闻>
行业热点>
详情
手机版最新留言:
使用手机微信“扫一扫”功能,扫描以下二维码,即可将本文分享到“朋友圈”中。
2024-06-30 编辑:中国整木网 来源:网络 浏览数:6934
从“住有所居”到“住有优居”,新一轮以旧换新来袭,系统门窗行业迎来重大政策利好。
从“住有所居”到“住有优居”,新一轮以旧换新来袭,系统门窗行业迎来重大政策利好。
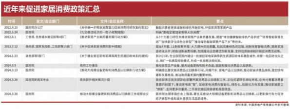
近日,商务部、国家发展改革委等14部门联合发布《推动消费品以旧换新行动方案》(以下简称《行动方案》),组织在全国范围内开展汽车、家电以旧换新和家装厨卫“焕新”。文件中指出,以扩大存量房装修改造为切入点,推动家装厨卫消费品换新,促进智能家居消费,持续释放家居消费潜力。提出了四方面政策举措:

一是加大惠民支持力度。鼓励有条件的地区支持居民开展旧房装修、厨卫等局部改造和适老化改造,对购买智能家居产品给予补贴。二是提升便民服务水平。三是培育家居新增长点。推动智能家居在智慧厨房、健康卫浴、家庭安防、养老监护等更多生活场景落地。四是优化家居市场环境。健全家居行业信用评价体系。

显然,在消费升级,改善型家居需求不断释放的情况下,当前房屋改造、旧房装修需求所占的消费市场份额逐步增大,这一趋势,正带动家居家装行业加速升级转型,更为门窗行业拓宽了发展空间。在政策的支持下,门窗企业如何掌握旧窗焕新市场背后的底层逻辑,进一步挖掘增长增量?如何打造差异化、适合旧窗焕新需求的创新产品?
新豪轩门窗:三维一体,抢占焕新市场
2023年7月,新豪轩门窗对旧改市场趋势进行分析并发布了旧改的重要战略。
在此之前,新豪轩也已经做了很多入局门窗旧改市场的动作。例如:《2021年门窗改造趋势白皮书》的发布;参与电视节目,携手顶尖设计师做老房焕新家项目;品牌联合社区做门窗焕新的试点;在旧改项目不断落地时,也不断对“旧改”的条件进行复盘、调整,从而找出了门窗旧改市场的四大难点、旧改消费者的五大痛点,最后坚持把旧改当做一项长期的项目来抓。除开正常的上门量尺设计、质保、安装维护外,新豪轩的服务更具流程化、规范化,涵盖方面考虑较全。
新豪轩2023年全新推出的80分钟无尘消噪换窗服务,以及七星服务标准暨旧改惠民行动,发力旧改焕新市场,其中相关介绍提到,新豪轩门窗通过省心的全流程服务、省时的快速交付标准、省钱的一站式旧改政策三维一体,抢占焕新市场,并且将旧改焕新视为长期服务项目。
值得注意的是,新豪轩门窗不仅积极探索旧房改造领域,布局全屋门窗赛道,满足消费者一站式定制需求,持续迭代服务品质,打造全链条服务体系,带给消费者七星服务等优质体验;更推动门窗创新设计,将色彩、氛围灯带、智能家居与门窗相融合,打造符合年轻人需求和审美的产品,为理想人居提供更多解决方案。
圣堡罗门窗:“店面随市场而动”,打通门窗局改最后1公里
2024年4月15日,圣堡罗正式发布【圣堡罗社区体验店】新战略,区别于其他门窗品牌只针对本公司产品提供售后服务的模式,圣堡罗是以【中国门窗维修服务中心】为服务定位,围绕各大社区、商圈周边布局门店,向广大消费者提供所有门窗产品的检修/维修服务,从服务场景和服务保障等多方面深度赋能,真正做到打通门窗局改最后1公里。
董事长吴国洪表示,“店面随市场而动”,即市场在哪里,店面就开到哪里,以贴近消费者的方式提供高效便捷的服务,打通门窗局改的最后一公里。圣堡罗社区体验店的设立,旨在为用户提供门窗维修、更换等一站式解决方案,以极高的性价比产品和服务,消除门窗安全隐患,提升居民生活品质。
此外,吴国洪还进一步提出了圣堡罗的三个发展目标:一、打造中国门窗局改第一品牌,引领不装修也能换门窗的新风尚;二、未来2-3年计划在全国范围内开设2000家社区体验店,并逐步拓展至8000家;三、构建覆盖全国数十万个小区的密集服务网络。“圣堡罗将倾尽21年来积累的信誉、荣誉和财力,坚定地为旧窗换新事业而战,死磕到底,携手社会各界共筑门窗安全的美好未来。”吴国洪郑重承诺道。
透过品牌聚焦门窗“安全”,圣堡罗从研发到工艺再到服务,为门窗赋予了更多意义。同时圣堡罗的持续发力,也让更多人关注到安全人居,也了解到圣堡罗是实实在在、持续不断地把安全门窗落到实处,给千万家庭带去安全、隔音、节能、舒适的新安全人居。
罗兰西尼门窗:“当天换当天住”,打造高品质体验
罗兰西尼自2023年发布“换窗服务——木星计划”,以“当天换·当天住”的产品加服务,率先闯进旧窗焕新赛道。2024年初,罗兰西尼以强大的场景化产品矩阵为技术支撑,以守护狮服务与换窗服务之木星计划为服务依托,开启“焕新购”活动。
罗兰西尼换窗服务之木星计划适配自身全系列平开窗系产品,通过打通旧窗换新服务全流程,兼容市场上95%以上旧窗结构,让用户没有后顾之忧。据悉,“焕新购”活动期间,参与罗兰西尼“换窗服务之木星计划”,一站式换新窗,轻松享8大优势,省钱更省心,既可免3888元清运服务费,更可享:免费测量、免费设计、免费拆旧、现场防护、精湛安装、专业调试、清洁验收、质保无忧。
罗兰西尼以高品质产品及服务来回应人们对美好生活的追求,结合自身多年丰富的用户服务经验,系统归纳成罗兰西尼守护狮服务。在守护狮服务流程中,罗兰西尼全流程精细化管理,包括但不限于定制咨询、免费量尺、五星配送、专业安装、保养检测、清洁维护、无忧售后,满足用户的差异化需求,不断根据用户反馈优化,形成高品质体验的良性循环。同时,罗兰西尼推出超长玻璃质保15年+“安心做门窗保障计划”保险,为用户提供更周到的体验和更高标准的服务。
今年在此基础上,罗兰西尼又推出[守护狮服务]标准,以“5心服务”从产品品质、销售接待、定制设计、生产包装、送货上门五个维度迭代用户的消费体验。
顶固集创门窗:“真实惠,无套路”全民换新窗
2023年10月27日-11月12日,顶固集创门窗联动全国数百家门店共同为消费者打造一场“真实惠,无套路”全民换新窗狂欢盛会。双11活动期间,顶固集创门窗全线产品厂家补贴,精选门窗,直击底价,诚意十足,实惠到家。
同时顶固集创门窗推出全屋门窗一站式解决方案,让装修不再烦心,省钱省力又省心,如顶固集创门窗全屋内门套餐,双11 焕新价仅需16800元即可拥有3樘星耀生态房门+1樘星耀卫浴门+1樘星耀隔断门,全屋内门一次购齐,装修翻新必买选项!
顶固集创门窗省心套餐,双11焕新价仅需18800元即可拥有6㎡非繁110断桥平开窗+2樘非繁生态房门+1樘非繁卫浴门+1樘非繁隔断门,超值钜惠,性价比遥遥领先!
顶固集创门窗全屋门窗定制套餐,双11焕新价仅需33800元即可拥有8㎡视界123断桥平开窗+3樘星耀生态房门+2樘星耀卫浴门+1樘星耀隔断门,高颜定制,奢享品质好生活!
如何抓住“旧窗换新”市场?
显然,新豪轩、圣堡罗、罗兰西尼均已把“旧窗换新”赛道纳入近几年企业发展的战略高度,新豪轩门窗营销总经理晁岳亮表示,“旧改焕新是门窗行业鳌头凸显的新赛道,它不是一项营销动作,而是一项长期服务项目。新豪轩‘五大优势’擎领旧改,助力焕新。”圣堡罗家居集团董事长吴国洪说“余生我只做好一件事情,那就是门窗局改,让旧窗换新,利国利民。”罗兰西尼董事长助理熊茶垅坦言,“针对旧窗换新,我们做到免费拆窗,包括旧窗拆除后卫生的打扫,以及拆下来零部件的清理,我们都可以回收补贴。旧窗换窗可能可以达到2-300块钱一平方的补贴。”
相较于前者,顶固集创门窗则把旧窗焕新作为一种营销活动进行推进,仅限于去年的双十一期间,在战略的维度上,更强调高端品质路线,坚持以客户为中心,以质量为核心,以创新变革为驱动,致力于研发符合消费者需求的差异化产品。顶固集创家居董事长兼总裁辛兆龙指出顶固集创门窗自创立之初便放弃了低价竞争的策略,转而致力于提供高性价比和质价比的产品。
除此之外,还有更多的门窗品牌都在积极探索优势产品与服务策略,从不同方面解决旧窗换新的痛点。比如3月22日,广东省门窗协会旧窗焕新专委会正式成立,将整合行业上下游资源,实现多方优势互补,全面打开旧窗焕新市场,为消费者提供更省心、更高效、更高性价比的旧窗改造,深度赋能产业协同共生。
总的来说,以新豪轩、圣堡罗、罗兰西尼、顶固为首的系统门窗企业,正从品牌战略、产品、交付服务等维度不约而同的走在“旧窗换新”的赛道上,这不仅是对中央财经委员会提出的大规模设备更新和消费品以旧换新政策的积极响应,更是对当前中国经济转型升级和消费升级趋势的有效把握。
写在最后
新一轮大规模以旧换新,将换出大家居行业的消费新活力,而大规模启动家居焕新消费有助于显著拉动内需,同时满足消费者对高品质家居消费的追求,助力人民美好生活的实现。门窗作为连接室内与室外的重要纽带,是住房旧改项目中的核心部分,在存量房时代,随着消费者对换新的需求越来越强烈,旧窗换新释放出强大的发展势能。
期待更多的门窗企业能够通过各自的产品优势和专业的门窗设计、生产、销售及售后服务抢占“旧窗换新”市场,为中国老旧小区改造提供高品质的门窗产品和整体解决方案,为中国消费者打造理想家居生活,进而可以推动中国系统门窗行业向节能环保高质量、高效率和高品质的方向发展贡献自己的力量。
(文章来源:泛家居圈-公众号,侵删)
想了解这个项目,请联系我!
我想加盟,请将项目的资料发给我。
请问我所在地区有加盟商了吗?
想了解此项目的加盟流程,请联系我!
请问加盟此项目需投资多少钱?
版权与免责声明:
凡未注明稿件来源的内容均为转稿或由企业用户注册发布,本网转载出于传递更多信息的目的,如转稿涉及版权问题,请作者联系我们处理。我们对页面中展示内容的真实性、准确性和合法性均不承担任何法律责任。
如内容信息对您产生影响,请及时联系我们修改或删除。
15811192007

今天已经有 232 人获取加盟资料
激发新活力,释放新动能,大咖齐聚,闪耀门展-2023中国国际门业展览会(北京门展),中国木门网、中居联高端访谈栏目专访鑫雅迪负离子木门营销总监刘志峰。
激发新活力,释放新动能,大咖齐聚,闪耀门展-2023中国国际门业展览会(北京门展),中国木门网、中居联高端访谈栏目专访洋诚智慧木门总经理王智。
激发新活力,释放新动能,大咖齐聚,闪耀门展-2023中国国际门业展览会(北京门展),中国木门网、中居联高端访谈栏目专访戴克爱家高定刘杰。
激发新活力,释放新动能,大咖齐聚,闪耀门展-2023中国国际门业展览会(北京门展),中国木门网、中居联高端访谈栏目专访品桥木门总经理隗治洪
激发新活力,释放新动能,大咖齐聚,闪耀门展-2023中国国际门业展览会(北京门展),中国木门网、中居联高端访谈栏目专访兄弟木门营销总经理鲍壮。
2024门业及定制家居品牌峰会暨中居联杯·2023年度木门及门墙柜整装十大品牌表彰盛典圆满落幕
最近,陆陆续续有几位企业主来信来电,对当今国际局势深感焦虑,分别约我深度探讨一下当下局势及其可能的演化方向与进程,以便看清楚未来的机会和风险,并给出一些建议,以便早做准备。
让加盟更诚信 让选择更放心
立即咨询做有权威的品牌